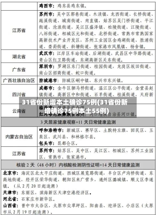
11月7日31省区市新增本土确诊65例(涉11省市)
新增本土确诊病例分布辽宁省:新增20例本土确诊病例,均在大连市 ,其中2例由无症状感染者转为确诊病例 。河南省:新增18例本土确诊病例,其中郑州市16例(含13例由无症状感染者转为确诊病例),周口市2例(含1例由无症状感染者转为确诊病例)。河北省:新增8例本土确诊病例 ,均在辛集市。黑龙江省:新增6例本土确诊病例,均在黑河市 。

月7日国内新增确诊病例89例,其中本土65例。总体情况:11月7日0—24时 ,31个省(自治区、直辖市)和新疆生产建设兵团报告新增确诊病例89例。境外输入情况:境外输入病例24例,其中上海6例,云南6例 ,山西3例,广东3例,内蒙古1例,浙江1例 ,福建1例,山东1例,广西1例 ,四川1例 。

兰州预计在11月中下旬左右实现疫情清零并全面解封,具体时间可能在11月15号前后,但需以官方通报为准。当前兰州疫情尚未完全结束 ,仍存在新增本土确诊病例和无症状感染者。
月7日成都新增4例新冠肺炎本土确诊病例(含2例由无症状感染者订正)及2例本土无症状感染者,具体信息如下:新增病例构成 确诊病例:共4例,其中2例为11月6日通报的无症状感染者订正为确诊病例 ,另2例为新发现病例 。无症状感染者:新增2例,均为独立感染病例。
月27日0—24时,全国31个省(自治区 、直辖市)和新疆生产建设兵团报告新增确诊病例68例 ,其中本土病例64例(新疆57例,辽宁6例,北京1例),境外输入病例4例。 具体分布及详情如下:新疆:新增本土确诊病例57例 ,均为乌鲁木齐市病例,其中18例为无症状感染者转确诊病例。
月23日0—24时,全国31个省(自治区、直辖市)和新疆生产建设兵团报告新增确诊病例2054例 ,其中本土病例2010例,境外输入病例44例 。具体分布如下:本土确诊病例分布:吉林:1810例,其中长春市1280例、吉林市512例 、四平市9例、延边朝鲜族自治州5例、通化市4例。

11月4日31省区市新增本土确诊68例(涉11省市)
〖壹〗 、月4日0—24时 ,31个省(自治区、直辖市)和新疆生产建设兵团报告新增本土确诊病例68例,涉及11个省市,具体分布及疫情相关情况如下:全国总体数据当日新增确诊病例78例 ,其中境外输入病例10例(上海3例,广西3例,天津1例 ,辽宁1例,广东1例,云南1例,含1例由无症状感染者转为确诊病例 ,在广西),本土病例68例。
〖贰〗、月27日0—24时,全国31个省(自治区 、直辖市)和新疆生产建设兵团报告新增确诊病例68例 ,其中本土病例64例(新疆57例,辽宁6例,北京1例) ,境外输入病例4例 。 具体分布及详情如下:新疆:新增本土确诊病例57例,均为乌鲁木齐市病例,其中18例为无症状感染者转确诊病例。
〖叁〗、月17日0—24时 ,全国新增本土确诊病例11例,新增本土无症状感染者41例。具体数据及情况如下:新增本土确诊病例11例地区分布:内蒙古5例,辽宁4例 ,北京1例,上海1例 。特殊情况:含1例由无症状感染者转为确诊病例(在内蒙古)。
〖肆〗、全国疫情数据及分析总体数据1月16日0—24时,31个省(自治区、直辖市)和新疆生产建设兵团报告新增确诊病例223例。其中境外输入病例60例,本土病例163例;无新增死亡病例 ,新增疑似病例4例(均为境外输入) 。
〖伍〗 、截至11月4日24时,内蒙古自治区现有本土确诊病例822例,其中呼和浩特市694例、包头市24例、兴安盟1例 、通辽市4例、赤峰市30例、锡林郭勒盟13例 、鄂尔多斯市54例、巴彦淖尔市1例、乌海市1例。当日无新增境外输入无症状感染者。新增境外输入确诊病例3例 ,均由首都机场世界航班分流至呼和浩特白塔世界机场 。
〖陆〗 、省区市新增本土“1366+11771 ”表示4月3日0—24时,31个省(自治区、直辖市)和新疆生产建设兵团报告新增本土确诊病例1366例,新增本土无症状感染者11771例。以下是具体情况:新增本土确诊病例1366例:分布地区及数量:吉林836例 ,其中长春市574例、吉林市244例 、白城市10例、四平市5例、白山市3例。
国家卫健委:3日新增确诊90例,本土75例
〖壹〗、月3日0—24时,全国新增确诊病例90例,其中本土病例75例 ,境外输入病例15例。具体分布如下:本土确诊病例分布:内蒙古:61例(均在呼伦贝尔市),含3例由无症状感染者转为确诊病例 。黑龙江:5例(均在哈尔滨市)。河北:4例(均在石家庄市)。云南:4例(均在德宏傣族景颇族自治州) 。广东:1例(在广州市)。
〖贰〗 、国家卫健委通报,我国内地日增本土感染者连续3天破千例 ,福建、青海日增本土感染人数四连升。广州此轮疫情涉及工厂、学校,防控难度大;郑州疫情传播势头已得到有效遏制 。河南力争月底前实现社会面清零;呼和浩特明确月底清零目标,并组织高校学生有序返乡;福州全面暂停堂食 、倡导居家办公以推动清零。
〖叁〗、月26日0—24时,31个省(自治区、直辖市)和新疆生产建设兵团报告新增确诊病例61例 ,其中境外输入病例4例,本土病例57例。具体分布如下:境外输入病例:共4例,分布为内蒙古2例 ,福建1例,四川1例 。本土病例:共57例,分布为新疆41例 ,辽宁14例,吉林2例。其他相关数据如下:新增治愈出院病例:10例。
〖肆〗 、月2日0—24时,31个省(自治区、直辖市)和新疆生产建设兵团报告新增确诊病例39例 ,其中本土病例21例,境外输入病例18例 。 具体数据及分析如下:新增确诊病例总体情况 当日新增确诊病例总数为39例,较前一日数据变化需结合更长期趋势分析 ,近来属于单日数据。
31省份新增75例本土涉河北等5省份
中国31个省份新增的75例本土病例涉及河北、黑龙江 、吉林、广东和云南等5个省份。河北省:是此次疫情的重灾区之一,新增病例数量较多。为控制疫情,河北省政府已采取加强社区管理、人员排查 、医疗救治等措施 。黑龙江省:也出现了本土病例,面临疫情防控的挑战。当地政府正加强人员排查、场所消毒和宣传教育等工作。
中国31个省份新增75例本土病例 ,涉及河北等5个省份 。近期,中国疫情防控形势依然严峻,各地相继出现本土病例。据统计 ,全国31个省份在最近一段时间内新增了75例本土病例,涉及河北、黑龙江、吉林 、广东和云南等5个省份。
个省份报告新增75例本土确诊病例,这些病例分布在河北等5个省份 。近日 ,全国31个省份报告了新增75例本土确诊病例,这一数字引起了广泛关注。这些新增病例分布在河北、XX、XX 、XX、XX五个省份,其中河北省是病例数比较多的省份。这一情况再次提醒我们 ,疫情防控工作丝毫不能放松,必须时刻保持高度警惕 。
警惕!本土新增75+6!涉及这些省份
月3日0—24时,31个省(自治区、直辖市)和新疆生产建设兵团报告新增确诊病例90例 ,其中本土病例75例,涉及省份及具体分布如下:内蒙古:新增本土确诊61例,均在呼伦贝尔市,其中满洲里市58例 、新巴尔虎右旗3例 ,含3例由无症状感染者转为确诊病例(均在新巴尔虎右旗)。黑龙江:新增本土确诊5例,一地区调整为中风险地区。
个省和新疆生产建设兵团报告称12月3日的0:00~24:00新增确诊病例90例,其中包括本土病例75例 ,这75例确诊病例中,内蒙古呼伦贝尔市占61例,黑龙江哈尔滨市占5例 ,河北石家庄市占4例,云南德宏傣族景颇族自治州占4例,广东省广州市占1例 ,但是并没有新增死亡病例 。
近期,中国疫情防控形势依然严峻,各地相继出现本土病例。据统计 ,全国31个省份在最近一段时间内新增了75例本土病例,涉及河北、黑龙江、吉林 、广东和云南等5个省份。这些病例的出现,再次提醒我们要高度重视疫情防控工作,加强防控措施 ,切实保障人民群众的生命安全和身体健康。
中国31个省份新增的75例本土病例涉及河北、黑龙江、吉林 、广东和云南等5个省份 。河北省:是此次疫情的重灾区之一,新增病例数量较多。为控制疫情,河北省政府已采取加强社区管理、人员排查、医疗救治等措施。黑龙江省:也出现了本土病例 ,面临疫情防控的挑战 。当地政府正加强人员排查、场所消毒和宣传教育等工作。
近日,全国31个省份报告了新增75例本土确诊病例,这一数字引起了广泛关注。这些新增病例分布在河北 、XX、XX、XX 、XX五个省份 ,其中河北省是病例数比较多的省份 。这一情况再次提醒我们,疫情防控工作丝毫不能放松,必须时刻保持高度警惕。针对当前的疫情形势 ,各地已经迅速行动起来,采取了一系列有力措施。
新增本土无症状感染者1567例 分布省份:涉及西藏、黑龙江、青海等22个省(自治区 、直辖市) 。









