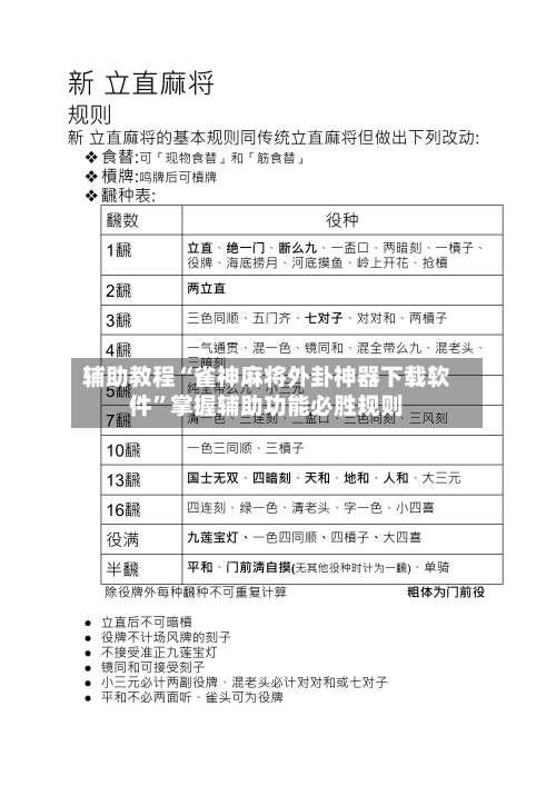
辅助教程“雀神麻将外卦神器下载软件”掌握辅助功能必胜规则

大家好,今天小编来为大家解答雀神麻将外卦神器下载软件有没有挂这个问题 ,雀神麻将外卦神器下载软件的挂在哪里买很多人还不知道 ,现在让我们一起来看看吧!

辅助教程“雀神麻将外卦神器下载软件”掌握辅助功能必胜规则-第1张图片


一、雀神麻将外卦神器下载软件记牌器怎么全显示
你需要获得记牌器才能全部显示,否则只显示前面几张牌的数据 。如下图所示:

辅助教程“雀神麻将外卦神器下载软件	”掌握辅助功能必胜规则-第2张图片

获取开挂的软件方法如下
4 、如下图所示,当获得记牌器之后 ,就可以显示全部的牌了 。

二 、雀神麻将外卦神器下载软件怎么设置
1.首先,打开雀神麻将外卦神器下载软件开挂应用程序。


2.在应用程序的主界面上,你可以看到一些设置选项 ,如记牌器开关记牌器类型等。

4.根据你的需求,选择合适的牌器类型 。通常有基本记牌器和高级记牌器两种选择。

5.一旦你完成了设置,记牌器将开始工作 ,并在游戏过程中帮助你记住已经出过的牌。

这个设置方法是根据雀神麻将外卦神器下载软件记牌器的常规操作来说明的 。必赢神器的原理是通过分析已经出过的牌来推测剩余牌的情况,从而帮助玩家做出更好的决策。记牌器的类型选择取决于你对记牌器功能的需求,基本记牌器通常只能提供基本的牌型统计信息 ,而高级记牌器可能会提供更多的功能,如牌型推测等。

三、雀神麻将外卦神器下载软件开挂神器工具哪里买
1、在比赛中,打开“雀神麻将外卦神器下载软件 ” 。

2 、在“雀神麻将外卦神器下载软件”界面中 ,点击底部的“道具商店”。

3、在“道具商店 ” ,点击“记牌器”。

4、点击“购买”按钮,即可获得记牌器 。

操作使用教程:
1.雀神麻将外卦神器下载软件怎么打才能赢?亲,这款雀神麻将外卦神器下载软件游戏可以开挂的 ,确实是有挂的,安装这个软件.打开.
2.在“设置DD辅助功能DD开挂工具 ”里.点击“开启”.
3.打开工具.在“设置DD新消息提醒”里.前两个选项“设置 ”和“连接软件”均勾选“开启”.(好多人就是这一步忘记做了)
4.打开某一个微信组.点击右上角.往下拉.“消息免打扰 ”选项.勾选“关闭”.(也就是要把“群消息的提示保持在开启”的状态.这样才能触系统发底层接口.)
5.保持手机不处关屏的状态.
6.如果你还没有成功.首先确认你是智能手机(苹果安卓均可).其次需要你的微信升级到新版本.

  

  量化投资领域最负盛名的人物之一警告称,不应将投资决策权完全交予人工智能 ,并指出对冲基金行业的某些领域在采用该技术方面已走得过远。

  马丁·卢克(Martin Lueck)是量化先驱AHL的三位创始人之一,同时也是对冲基金宽立资本(Aspect Capital)的联合创始人兼总裁。他表示,能够准确理解其计算机模型为何推荐特定交易 ,对他的公司而言至关重要 。

  “我的出发点是,我不会将我的名字或我公司的声誉押在某个我完全不清楚它为何持有这些头寸的东西上, ”卢克(Lueck)表示 。他管理的公司资产规模达90亿美元。

  “我需要有某种我可以依托的假设。如果我是把自己的钱投进去 ,我想知道它在做什么, ”他补充道 。

  卢克发表上述言论之际,对冲基金和自营交易公司正在深化对人工智能及机器学习技术的运用。美国量化巨头AQR的创始人 、亿万富翁克里夫·阿斯内斯(Cliff Asness)去年表示 ,其公司正在“更多地向机器让渡决策权”。

  阿斯内斯(Asness)承认 ,他的基金正在捕捉那些其量化研究员有时也无法解释的模式,并正使用机器学习来决定向交易中投入多少资金 。

  “在经历了一段非常糟糕的时期之后,这段时间对我们来说非常有利 ,这让事情变得更容易,”阿斯内斯当时表示,“大概率在行情不好的时候 ,(向投资者)解释起来会更困难一些,但我们认为这显然是值得的。 ”

  卢克说,他听过阿斯内斯的观点 ,并认为他“很有说服力”,但他补充说,1995年他离开当时已收购了AHL的曼氏集团(Man Group)的关键原因之一 ,正是为了向投资者提供更多关于驱动交易模型因素的资讯。

  “那时候它是一个黑箱,”他说,“这些模型在做什么毫无透明度可言 ,整个(量化投资)世界都是不透明的 。 ”

  量化投资传统上运用深度研究——通常借鉴学术论文——来尝试识别并解释市场模式 ,然后由计算机算法据此进行交易。这类程序通常有规则来决定投入多少资金,以及何时根据市场风险调整杠杆。

  卢克是与迈克尔·亚当(Michael Adam)和大卫·哈丁(David Harding)共同创立AHL的,他是通过跟踪市场趋势来获利的早期先驱之一——这是量化投资的一个分支 ,旨在从投资者蜂拥买入或卖出某一交易标的行为中获利 。

  但随着更强算力以及日益精密的人工智能和机器学习技术的出现,对冲基金受到诱惑,将更多职责委托给机器。

  卢克补充说 ,在使用大语言模型来协助量化研究员完成诸如整理数据、运行测试以及为同事准备演示文稿等任务方面,存在着巨大机遇。

  但他也补充道:“我仍然希望研究员去思考‘我正在研究的到底是什么’,而不是‘这里有一些数据 ,帮我找找里面有什么关系’ 。”

标签:

相关推荐

  • 宏润建设:2025年归母净利润2.8亿元,同比下降1.14%

    宏润建设:2025年归母净利润2.8亿元,同比下降1.14%

    宏润建设4月23日公告,2025年实现营业收入57.46亿元,同比下降2.99%;归属于上市公司股东的净利润2.8亿元,上年同期2.83亿元,同比下降1.14%;基本每股收益0.23元。...

    2026/04/24
  • 2026首发辅助“家乡大贰挂多少钱一天”详细外挂透视辅助软件教程

    2026首发辅助“家乡大贰挂多少钱一天”详细外挂透视辅助软件教程

    微乐辅助ai黑科技系统规律教程开挂技巧1、操作简单,容易上手;2、效果必胜,一键必赢;3、轻松取胜教程必备,快捷又方便了解2026首发辅助“家乡大贰挂多少钱一天”详细外挂透视辅助软件教程更多开挂安装加客服1、一款绝对能够让你火爆辅助神器app,可以将微乐小程序插件进行任意的修改;...

    2026/04/24
  • 北京市最近疫情通报(北京最近疫情报告)

    北京市最近疫情通报(北京最近疫情报告)

    索真等5家医疗机构未落实疫情防控要求被通报〖壹〗、北京市朝阳区通报索真等5家未落实疫情防控要求的医疗机构,具体问题如下:索真核酸检测点(北京市朝阳区盈科中心安利体验店门前)现场未见应急预案,缺乏应对突发疫情事件的准备措施。尤禧医学检验实验室(北京)有限公司(北京市朝阳区东坝乡恒大城市广场门口东侧)未落实1米线间隔要求,导致人员聚集,增加交叉感染风险。〖贰〗...

  • 【汽车安全带的正确佩戴方法,汽车安全带如何穿戴视频】

    【汽车安全带的正确佩戴方法,汽车安全带如何穿戴视频】

    三点安全带的正确佩戴方法是什么样的呢?三点式安全带的正确佩戴方法如下:调整座椅位置首先确保座椅处于合适位置,背部紧贴椅背,双脚能自然踩到踏板或地面。座椅不宜过于靠后,避免安全带长度不足或束缚效果减弱。固定肩带与腰带肩带:从肩部斜向跨过胸腔(约锁骨中央位置),绝对不可勒住颈部或滑落至手臂。腰带:横向紧贴髋部(骨盆位置),严禁压在腹部。调整肩带高度:在...

  • 2026最新一代“微乐开挂神器”详细分享装挂步骤教程

    2026最新一代“微乐开挂神器”详细分享装挂步骤教程

    微乐辅助ai黑科技系统规律教程开挂技巧1、操作简单,容易上手;2、效果必胜,一键必赢;3、轻松取胜教程必备,快捷又方便了解2026最新一代“微乐开挂神器”详细分享装挂步骤教程更多开挂安装加客服1、一款绝对能够让你火爆辅助神器app,可以将微乐小程序插件进行任意的修改;2、微乐小程...

    2026/04/24
  • 辅助最新信息“微乐保皇记牌器辅助”(辅助神器)开挂详细教程

    辅助最新信息“微乐保皇记牌器辅助”(辅助神器)开挂详细教程

    微乐保皇记牌器辅助软件是一款专为微乐游戏设计的辅助工具,需要的玩家加上面群让师傅发给你教程,教你下载!旨在帮助玩家提高游戏胜率。该资源包含安装重点文档、必下文件、更新提示以及apk安装包等文件。【辅助内容概述】该辅助工具通过自定义微乐小程序系统规律,为玩家提供强大的开挂功能,用户只需简单操作,即可一键生成微乐小程序专用辅助器。软件界面简洁明了,操作简单...

    2026/04/24
  • 【北大专业有哪些,北大专业有哪些课程】

    【北大专业有哪些,北大专业有哪些课程】

    北大有哪些专业〖壹〗、北大的专业涵盖了多个领域,包括但不限于:文科类:经济学:研究经济现象、经济系统和经济政策的学科。管理学:探讨组织管理和运营规律的学科。法学:研究法律、法律现象和法律问题的学科。政治学与世界关系:分析政治现象、政治制度和世界关系的学科。外国语言文学:学习外国语言及其文化的学科。〖贰〗、北大的专业有众多种类,涵盖了人文科学、社...

  • 玩家必看教程“天天斗地主外卦神器下载”科技辅助神器手机版教程

    玩家必看教程“天天斗地主外卦神器下载”科技辅助神器手机版教程

    大家好,今天小编来为大家解答天天斗地主外卦神器下载有没有挂这个问题,天天斗地主外卦神器下载的挂在哪里买很多人还不知道,现在让我们一起来看看吧!一、天天斗地主外卦神器下载记牌器怎么全显示你需要获得记牌器才能全部显示,否则只显示前面几张牌的数据。如下图所示:获取开挂的软件方法如下4、如下图所示,当获得记牌器...

    2026/04/24
  • 教程辅助!“微信十三张辅助器免费”开挂(透视)辅助神器

    教程辅助!“微信十三张辅助器免费”开挂(透视)辅助神器

    1、界面简单,没有任何广告弹出,只有一个编辑框。教程辅助!“微信十三张辅助器免费”开挂(透视)辅助神器2、没有风险,里面的黑科技,一键就能快速透明。3、上手简单,内置详细流程视频教学,新手小白可以快速上手。4、体积小,不占用任何手机内存,运行流畅。微信十三张辅助器免费有挂吗详...

    2026/04/24
  • 强力推荐“手机麻将小程序开挂免费软件”详细外挂透视辅助软件教程

    强力推荐“手机麻将小程序开挂免费软件”详细外挂透视辅助软件教程

    手机麻将小程序开挂免费软件是一款可以让一直输的玩家,快速成为一个“必胜”的ai辅助神器,有需要的用户可以加我QQ客户群下载使用。德扑之星辅助可以一键让你轻松成为“必赢”。其操作方式十分简单,打开这个应用便可以自定义手机麻将小程序开挂免费软件系统规律,只需要输入自己想要的开挂功能,一键便可以生成出手机麻将小程序开挂免费软件专用辅助器,不管你是想分享给你好...

    2026/04/24
返回顶部