近来全国中高风险地区有哪些?
〖壹〗、近来无法直接提供全国中高风险地区的具体名单,但可通过以下方法实时查询最新信息:查询途径:通过百度App搜索【疫情风险等级查询】 ,进入国家政务服务平台或国务院客户端提供的查询服务页面。该服务由官方权威发布,数据实时更新,可确保信息准确性 。

〖贰〗 、全国中高风险地区一览 明确答案:截至最近的数据 ,全国的中高风险地区包括但不限于以下地区:北京某区、黑龙江某市、广东某市等。详细解释: 中高风险地区的划定:中高风险地区是根据病例数量 、疫情传播风险等因素综合评估后划分的。

〖叁〗、截至3月21日24时,全国现有38个高风险地区,602个中风险地区 。以下是高风险地区的详细名单:天津市 西青区(2个):精武镇“和光尘樾 ”一期建筑工地 ,西营门街跃升里商业街西区(三区)。河西区(1个):天塔街清海湾大众浴池。滨海新区(1个):天津临港经济区东方星城 。

〖肆〗、近来全国有1个高风险地区(黑龙江省1个),9个中风险地区(黑龙江省2个,河北省1个,上海1个 ,吉林5个)。低风险地区人员抵京时需持7日内核酸检测阴性证明。抵京后实行14天健康监测,并在满7天 、满14天时各进行一次核酸检测。河北省低风险地区人员进返京人员及环京地区通勤人员,按照现行进京政策执行 。

全国中高风险地区的分布
〖壹〗、近来全国50个中高风险地区集中在北方城市 ,主要与冬季气候、人员活动模式、病毒特性及偶然性因素有关,具体分析如下:冬季气候影响病毒存活与传播低温延长病毒存活时间:北半球进入冬季后,北方气温显著降低。低温环境下 ,新冠病毒在物品表面和环境中的存活时间更长,传染性更明显。
〖贰〗 、可以通过微信国家政务服务平台查看最新的全国中高风险疫情地区分布,具体步骤如下:进入微信国家政务服务平台:打开微信 ,在搜索栏输入“国家政务服务平台”,进入该程序页面 。点击各地疫情风险等级查询:在程序页面中,找到并点击“各地疫情风险等级查询”选项。
〖叁〗、查看风险地区分布:跳转至新页面后 ,系统会以地图或列表形式展示全国高中低风险地区的分布情况。地图模式下,不同风险等级区域可能用不同颜色标注(如高风险为红色、中风险为橙色 、低风险为绿色);列表模式则按省份、城市逐级展示,可快速定位目标地区 。
〖肆〗、新增本土无症状感染者分布 湖北:5例,均在武汉市。四川:5例 ,其中成都市4例 、泸州市1例。江苏:3例,其中无锡市2例、苏州市1例 。广东:2例,其中广州市1例、深圳市1例。云南:1例 ,在红河哈尼族彝族自治州。
〖伍〗 、疫情控制情况稳定,复试延迟可能性低近来国内疫情整体可控,全国高风险地区已清零 ,仅剩3个中风险地区(河北省石家庄、吉林省通化市、黑龙江绥化市) 。疫情形势的稳定为复试按期举行提供了基础条件,院校无需因大规模疫情风险调整复试时间。
地图来了!一图看全北京43个中高风险区
〖壹〗 、思客总结了北京各区中高风险地区范围图,以方便借鉴。丰台区:高风险地区2个 ,中风险地区12个。大兴区:高风险地区2个,中风险地区9个 。海淀区:中风险地区4个。东城区:中风险地区4个。西城区:中风险地区4个 。朝阳区:中风险地区2个。房山区:中风险地区1个。门头沟区:中风险地区1个 。通州区:中风险地区1个。石景山区:中风险地区1个。
〖贰〗、北京市永定路街道已调为高风险地区,近来全市共有43个中高风险区 ,具体分布如下:高风险地区:海淀区:永定路街道 。丰台区:2个。大兴区:2个。中风险地区:丰台区:12个 。大兴区:9个。海淀区:3个。东城区:4个。西城区:4个 。朝阳区:2个。房山区:1个。门头沟区:1个 。通州区:1个。
〖叁〗、北京现在中高风险地区有:丰台区。大兴区 。昌平区。朝阳区。海淀区 。石景山区。通州区。门头沟区 。
〖肆〗、内蒙古自治区:1个 锡林郭勒盟二连浩特市南苑社区 根据当前疫情实际情况和发展态势,综合考虑新增和累计确诊病例数等因素,以县市区为单位,划分为低风险区 、中风险区、高风险区。通过分区分类防控提高疫情防控的针对性、精准性 、科学性和有效性 ,尽可能减少疫情对经济社会发展和人民生活的影响。
我们对自己的加密资产有自主权吗?USDC地址资产被冻结引发热议
〖壹〗、用户对加密资产的自主权在一定程度上受到发行方和监管的影响,在USDC这类受监管的稳定币中自主权受限更为明显,但在去中心化加密资产中自主权相对较高。
〖贰〗、025年5月Sui链Cetus交易所遭预言机攻击事件 ,是加密行业对“去中心化 ”原则与安全治理边界的又一次深度拷问 。 事件核心在于黑客通过操控预言机费用源窃取超2亿美元资产,而Sui官方冻结未转移的6亿美元资产,引发了“去中心化链是否应具备中心化干预能力”的激烈争议。
〖叁〗 、然而 ,随着升级为Sky Protocol并推出新稳定币USDS,引入类似中心化稳定币USDT和USDC的冻结功能,在特定情况下发行方或相关治理实体可冻结用户资金 ,这与去中心化让用户完全掌控资产的初衷背道而驰。稳定币冻结功能引发用户资产风险担忧:在传统金融中,银行和政府有冻结账户权力以打击犯罪或应对紧急情况 。
全国现有22个中风险地区,具体有哪些地区?
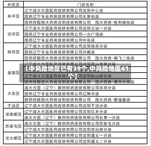
〖壹〗、个省份和新疆生产建设兵团无新确诊病例、新死亡病例和新疑似病例。我国中等风险地区有22个,其中辽宁15个 ,安徽7个。辽宁省沈阳市和平区顺天社区780 、82号楼独立院落被确定为银河市碧桂园、红红区繁新里社区、阳光100一期中等风险区 。辽宁省营口市鲅鱼圈区熊跃镇辽海花园社区 、鲅鱼圈区红海社区益海福都社区为中等风险区。
〖贰〗、全国现有22个中风险地区,具体包括以下地区:北京市:昌平区东小口镇森林大第家园社区、南邵镇双营西路11号院等。重点说明: 中风险地区的划定是基于当地疫情的发展情况、病例数量 、传播风险等因素综合考虑的 。 中风险地区的划定是动态变化的,随着疫情的发展和防控措施的实施,风险等级可能会发生变化。
〖叁〗、全国现有的22个中风险地区中 ,整整有11个地区集中在辽宁营口,短短几天的时间,中风险地区就增加了5个。近来 ,中风险地区辽宁省有15个,除了辽宁营口11个地区之外沈阳共计4个,安徽共计7个 ,六安共计6个,合肥共计1个 。
〖肆〗、高风险地区:指病例和无症状感染者的居住地,以及活动频繁且疫情传播风险较高的工作地和活动地等区域。通常以居住小区(村)为单位划定 ,具体范围可根据流调研判结果调整。









