31省市新增69例本土确诊具体分布在哪
〖壹〗、月15日0—24时,31省份新增本土确诊的69例分布在以下省份:浙江省:56例 ,其中绍兴市48例、宁波市5例 、杭州市3例。广东省:6例,均在东莞市 。陕西省:4例,均在西安市。内蒙古自治区:2例 ,均在呼伦贝尔市。安徽省:1例,在宿州市 。以上即为31省份新增本土确诊的69例所在的具体省份及地区分布。

〖贰〗、吉林:1例 四川:1例 云南:1例 其中3例由无症状感染者转为确诊病例:上海2例,四川1例。

〖叁〗、据12月15日0时至24时的报告 ,全国31个省(自治区 、直辖市)及新疆生产建设兵团新增确诊病例总数为77例 。
北京2日新增51例本土确诊,11例无症状
月2日0时至24时,北京新增51例本土确诊病例(含2例4月29日、1例5月1日诊断的无症状感染者转确诊病例,确诊病例1至30昨日已通报)和11例无症状感染者(无症状感染者1至8昨日已通报) ,无新增疑似病例;无新增境外输入确诊病例、疑似病例和无症状感染者。治愈出院5例。
月20日0时至24时,北京新增58例本土确诊病例(含2例无症状感染者转确诊病例)和12例无症状感染者,无新增疑似病例 ,无新增境外输入确诊病例 、疑似病例,新增1例境外输入无症状感染者,治愈出院47例 。本土确诊病例分布 房山区 确诊病例1:现住房山区韩营村。
新增本土无症状感染者41例地区分布:内蒙古16例,北京8例 ,上海6例,吉林4例,广西3例 ,河北2例,辽宁2例。此外,当日新增治愈出院病例72例 ,其中境外输入病例21例,本土病例51例(内蒙古27例,北京11例 ,上海9例,辽宁3例,四川1例);解除医学观察的密切接触者4762人 ,重症病例较前一日减少1例 。
0月2日0-24时,全国报告新增确诊病例240例,其中本土病例189例,境外输入病例51例 ,无新增死亡及疑似病例。具体分布如下:境外输入病例(51例)地区分布:广东11例,福建9例,四川9例 ,内蒙古7例,北京4例,江苏4例 ,上海3例,重庆3例,浙江1例。无症状转确诊:含10例(四川7例 ,江苏3例)。
022年12月2日0时至24时,济宁新增本土无症状感染者51例,具体分布县区如下:任城区:11例 ,5例系集中隔离点检出,4例系居家隔离医学观察检出,1例系重点人员筛查检出,1例系主动就诊检出 。兖州区:4例 ,2例系集中隔离点检出,1例系社区筛查检出,1例系重点人员筛查检出。
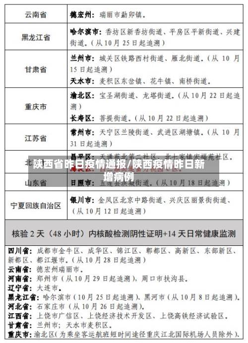
月25日0-24时 ,陕西新增15例本土确诊病例(11例为无症状感染者转确诊),新增51例本土无症状感染者,新增1例境外输入确诊病例。本土确诊病例情况新增本土确诊病例15例:西安6例:病例2:女 ,59岁,系8月21日发布的本土无症状感染者21,隔离医学观察期间出现症状 ,被订正为确诊病例(轻型) 。

广安昨日新增本土确诊病例14例、本土无症状感染者69例
据四川省广安市卫健委通报,2022年5越15日0-24时,广安市报告新增本土确诊病例14例 ,均在邻水县;新增本土无症状感染者69例,其中邻水县67例。据悉,5月9日以来,邻水县累计有本土确证病例33例 ,本土无症状感染者463例,情况不可谓不严重。
四川昨日(5月9日0时至24时)新增本土无症状感染者3例,均在广安 ,具体情况如下:新增本土无症状感染者概况 新增本土无症状感染者3例,均位于广安市,全省无新增本土确诊病例 。新增境外输入确诊病例1例(成都) ,新增境外输入无症状感染者3例(成都)。新增治愈出院病例6例,无新增疑似病例及死亡病例。
疫情数据通报2022年1月21日0—24时,全国新增本土确诊病例23例(北京10例 、天津6例、河南4例、广东3例) ,新增本土无症状感染者6例(均在北京丰台区) 。
昨日(3月16日0-24时)四川新增境外输入确诊病例2例 、无症状感染者4例,本土零新增。具体信息如下:新增确诊病例 新增新型冠状病毒肺炎确诊病例2例,均为境外输入(在成都市)。2例确诊病例均由3月15日的无症状感染者转归 ,无新增本土确诊病例 。当日新增治愈出院病例12例,无新增疑似病例及死亡病例。
月21日0 - 24时,四川新增本土确诊病例5例(均在成都市),新增本土无症状感染者2例(泸州1例、成都1例) ,以下是具体情况:本土确诊病例3例(病例7):均为病例4的密切接触者,由2月21日本土无症状感染者转确诊。2例(病例9):均为密接人员排查发现,于2月21日确诊。
成都市2月20日0时-21日12时 ,新增本土阳性病例9例,其中,确诊病例6例 ,无症状感染者3例 。近来,成都市共划定6个中风险地区;划定封控区6个、管控区6个、防范区5个,临时封控区1个 、临时管控区1个。
疫情地图|昨日新增本土感染者超800例,分布在12省份
〖壹〗、月21日0—24时 ,全国31个省(自治区、直辖市)和新疆生产建设兵团报告新增本土感染者共880例,分布于12个省份,其中确诊病例106例 ,无症状感染者774例。具体分析如下: 数据构成根据通报,新增本土感染者由两部分组成: 确诊病例:106例,指经核酸检测阳性且符合新冠肺炎诊断标准的病例 。
〖贰〗 、无症状转确诊病例:全国共313例,重庆(129例)、广东(122例)占比比较高 ,反映部分无症状感染者病情进展。新增本土无症状感染者分布 重庆(2248例)、广东(1819例) 、北京(1308例)为前三,合计占比约50%。黑龙江(769例)、山西(643例)、陕西(452例)等12个省份新增超300例 。
〖叁〗 、新增本土病例分布情况根据有关部门发布的消息,10月15日0—24时全国新增本土确诊病例174例 ,涉及以下16个省市:病例数较多的省市:广东(35例)、山西(25例)、新疆(22例) 、北京(17例)、内蒙古(13例)、浙江(12例)、陕西(11例)。
国家卫健委:昨日新增确诊病例66例,其中本土30例
〖壹〗 、月13日0—24时,全国报告新增确诊病例66例,其中境外输入36例 ,本土30例;新增无症状感染者19例,其中境外输入18例,本土1例(湖南);无新增死亡及疑似病例。新增确诊病例分布境外输入病例(36例)涉及9个省(市):福建11例 ,上海5例,云南5例,山东4例 ,四川4例,广东3例,天津2例,辽宁1例 ,陕西1例 。
〖贰〗、月23日0—24时,国家卫健委报告新增确诊病例54例,其中本土病例30例 ,境外输入病例24例。 具体信息如下:本土病例分布 黑龙江省15例,均在哈尔滨市。福建省15例,其中厦门市11例、莆田市4例 。
〖叁〗 、月26日0—24时 ,31个省(自治区、直辖市)和新疆生产建设兵团报告新增确诊病例61例,其中境外输入病例4例,本土病例57例。具体分布如下:境外输入病例:共4例 ,分布为内蒙古2例,福建1例,四川1例。本土病例:共57例 ,分布为新疆41例,辽宁14例,吉林2例。其他相关数据如下:新增治愈出院病例:10例 。
〖肆〗、月14日0—24时,31个省(自治区 、直辖市)和新疆生产建设兵团报告新增确诊病例80例 ,其中本土确诊病例40例,具体分布如下:本土确诊病例分布 辽宁:29例(葫芦岛市28例、沈阳市1例),含1例由无症状感染者转为确诊病例。江苏:8例 ,均在苏州市。广东:2例,均在深圳市 。广西:1例,在百色市。









