卡倍亿(300863.SZ):2025年归母净利润1.19亿元,同比下降26.15%

格隆汇4月24日丨卡倍亿(300863.SZ)公布2025年年度报告 ,报告期内 ,公司实现营业收入40.45亿元,同比增加10.87%;归属于上市公司股东的净利润为1.19亿元,同比下降26.15%。

卡倍亿(300863.SZ):2025年归母净利润1.19亿元	,同比下降26.15%-第1张图片

标签:

相关推荐

  • 数据中心运营商Csquare秘密提交美国IPO申请

    数据中心运营商Csquare秘密提交美国IPO申请

      由黑石集团支持的数据中心运营商Csquare已向美国证券交易委员会秘密提交首次公开募股申请,成为AI基础设施赛道最新一家筹备上市的企业。  IPO细节尚未披露  Csquare当地时间4月24日宣布,已以保密方式提交S-1注册声明草案。该公司表示,拟注册的股份数量和价格区间尚未确定。公司计划将部分IPO所得净收益用于偿还债务,其余部分用作一般公司用途...

    2026/04/25
  • 【天津新增本土确诊14例,天津新增本土确诊病例1例】

    【天津新增本土确诊14例,天津新增本土确诊病例1例】

    天津昨天新增的几例是哪里的河西8例,青海3例,北辰2例,津南1例。天津市疫情防控指挥部获悉,2022年9月4日0时至24时,天津市疾控部门报告新增14例本土新冠病毒核酸检测阳性感染者,确诊病例2例(均为轻型),无症状感染者12例。022年1月7日18时至8日21时,天津新增20例新冠病毒阳性感染者,其中16例为中小学生,主要涉及津南区咸水沽第七小学、高庄子...

  • 实测辅助“微乐游戏辅助器免费版”万能辅助详细步骤与使用技巧

    实测辅助“微乐游戏辅助器免费版”万能辅助详细步骤与使用技巧

    微乐游戏辅助器免费版是一款可以让一直输的玩家,快速成为一个“必胜”的ai辅助神器,有需要的用户可以加我QQ客户群下载使用。德扑之星辅助可以一键让你轻松成为“必赢”。其操作方式十分简单,打开这个应用便可以自定义微乐游戏辅助器免费版系统规律,只需要输入自己想要的开挂功能,一键便可以生成出微乐游戏辅助器免费版专用辅助器,不管你是想分享给你好友或者德扑之星辅助...

    2026/04/25
  • 玩家必知“八闽十三张开挂神器软件下载”开挂神器{透视辅助}全揭秘

    玩家必知“八闽十三张开挂神器软件下载”开挂神器{透视辅助}全揭秘

    您好:八闽十三张开挂神器软件下载这款游戏是可以开挂的,软件加【添加图中QQ群】确实是有挂的,很多玩家在这款游戏中打牌都会发现很多用户的牌特别好,总是好牌,而且好像能看到其他人的牌一样。所以很多小伙伴就怀疑这款游戏是不是有挂,实际上这款游戏确实是有挂的,添加QQ客服【添加图中QQ群】安装软件.1.八闽十三张开挂神器软件下载这款游戏是可以开挂的,确实是有挂的...

    2026/04/25
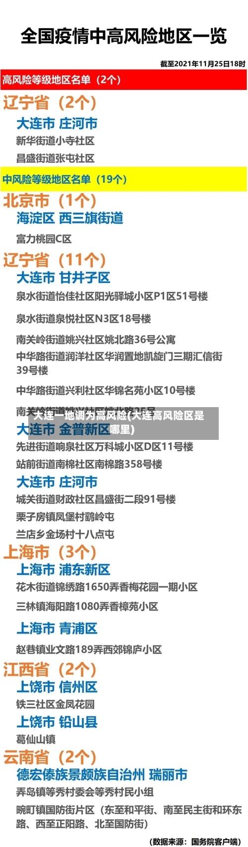
  • 大连一地调为高风险(大连高风险区是哪里)

    大连一地调为高风险(大连高风险区是哪里)

    ...最新情况:辽宁新增本土60例,及时了解疫情最新风险地区名单辽宁11月13日0-24时新增本土新冠肺炎确诊病例60例,新增1例境外输入新冠肺炎病例有无症状感染者转为确诊,并公布了最新风险地区名单。辽宁疫情最新情况11月13日0-24时,大连市报告新增本土新冠肺炎确诊病例60例。沈阳市报告新增1例境外输入新冠肺炎病例,由无症状感染者转为确诊。月13日0—...

  • 最新教你“财神13张开挂神器”(辅助神器)开挂详细教程

    最新教你“财神13张开挂神器”(辅助神器)开挂详细教程

    1、财神13张开挂神器软件助手是一款功能更加强大的软件!无需打开直接添加: 2、自动连接,用户只要开启软件,就会全程后台自动连接程序,无需用户时时盯着软件。 3、安全保障,使用这款软件的用户可以非常安心,绝对没有被封的危险存在。 4、快速稳定,使用这款软件的用户肯定是土豪。安卓定制版和苹果定制版,一年不闪退...

    2026/04/25
  • 【河北香河发现2例核酸阳性,香河发现一例新冠】

    【河北香河发现2例核酸阳性,香河发现一例新冠】

    6月21日香河县发布密接人员和次密接人员活动轨迹月18日,17:42-21:00,在河南吴村父亲家中。6月19日,11:28-11:35在蓝山庭院小区附近环城超市购物,17:35-21:10,在河南吴村父亲家中。6月20日10时,转运至集中隔离点隔离。密接26月17日,17:13驾车从域外返回香河县香城郦舍小区家中。022年2月23日,北京市疫情防控指挥部...

  • 美国财长贝森特:对伊朗的制裁导致3.44亿美元加密货币被冻结

    美国财长贝森特:对伊朗的制裁导致3.44亿美元加密货币被冻结

      美国财政部长斯科特·贝森特在X上发帖表示,美国正在制裁多个与伊朗有关联的资金来源,这导致价值3.44亿美元的加密货币被冻结。  他说:“我们将追踪德黑兰正竭力转移出境的资金流向,并打击所有与该政权相关的金融命脉。”...

    2026/04/25
  • 【江苏又一地出现疫情,江苏已经宣布封城的城市】

    【江苏又一地出现疫情,江苏已经宣布封城的城市】

    又一地新增确诊!官方紧急发文提醒青海省西宁市新增1例省外输入猴痘确诊病例,该病例为外省猴痘病例密切接触者,经检测复核后确诊,近来在定点医院隔离治疗,情况稳定,密切接触者均已落实隔离医学观察。卫健委通报医务人员被撤销职称,多地官方严查职称评审及考试中的虚假材料提交、科研失信等违规行为。具体内容如下:医务人员因提交虚假材料被撤销职称和证书某省卫生健康委员会发...

  • 一键操作“九酷众娱免费辅助器”(免费)开挂辅助教学(最新辅助开挂教程)

    一键操作“九酷众娱免费辅助器”(免费)开挂辅助教学(最新辅助开挂教程)

    您好:九酷众娱免费辅助器,软件加客服确实是有挂的,很多玩家在这款游戏中打牌都会发现很多用户的牌特别好,总是好牌,而且好像能看到其他人的牌一样。所以很多小伙伴就怀疑这款游戏是不是有挂,实际上这款游戏确实是有挂的,添加客服安装软件.1、起手看牌2、随意选牌3、控制牌型4、注明,就是全场,公司软件防封号、防检测、 正版软件、非诚勿扰。...

    2026/04/25
返回顶部