跑网约车要买什么车型
比亚迪秦PLUS DM-i费用:指导价98万-158万,部分渠道降价后98万起。特点:混动车型 ,纯电续航55/120公里,满油满电综合油耗2升多,亏电油耗约5升 。优势:运营成本低(亏电时约4毛/公里),适合兼职或家用兼顾网约车 ,后排空间满足日常需求。

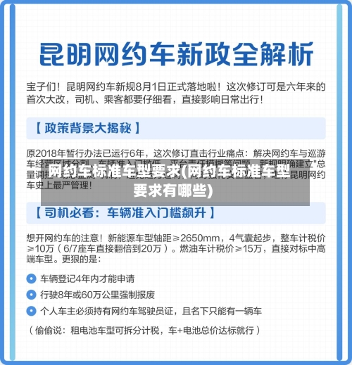
跑网约车建议购买裸车价在7万元以上的车型,同时需确保车辆具备本地牌照,车龄在8年以内。以下是具体的考虑因素:费用要求:裸车价7万元以上:按照滴滴平台的要求 ,注册车辆裸车价需在7万元以上。这一费用区间内的车型较多,可以根据个人喜好和预算进行选取 。

网约车所需车型因地区而异,以下是部分城市的要求及通用基础要求:部分城市核心标准西安市:需为7座及以下纯电动新车 ,轴距≥2700mm,综合续航≥450km,行驶里程达60万公里强制报废 ,使用年限满8年退出运营。

什么车型都可以做网约车吗?作网约车对车型有什么标准和要求呢
〖壹〗 、并非什么车型都可以做网约车,网约车对车型有明确的标准和要求,具体如下:车型类别需为7座以下乘用车 ,部分地区要求5座以上7座及以下,且使用性质必须登记为“预约出租客运 ”。这是网约车的基本车型限制,确保车辆符合客运需求 。车龄限制一般不超过3到5年。
〖贰〗、一般要求车辆为7座及以下乘用车,车龄大多限制在一定年限内 ,比如8年以内。车辆要具备合法营运资质,通过当地相关部门的审核,有统一的标识等 。像一些常见的家用轿车如大众朗逸、丰田卡罗拉等 ,只要符合上述条件,都有可能作为网约车车型。
〖叁〗、车龄与车况:车龄一般不超过8年,行驶里程60万公里以内 ,车况良好,满足本市最新机动车排放标准。其他要求:裸车价通常需超过7万元,部分平台或地区有更高要求 ,车辆登记在个人或出租汽车经营者名下(机关企事业单位非营运车辆除外) 。
滴滴注册司机车辆要求有什么
滴滴注册司机车辆要求如下:网约车车辆证件:车辆需要申请并持有《网络预约出租汽车运输证》。在申请该证件前,车辆需完成营运车辆综合性能检测,并上传检测数据。车辆基本条件:号牌要求:车辆需具有本市号牌 ,且使用性质登记为“预约出租客运” 。车型与年限:应为7座及以下乘用车,且已使用年限不超过4年。
首先,车辆注册日期(车龄)不能超过8年,不同城市可能会有细微差异。其次 ,车辆裸车价一般要在7万元以上,这能保证车辆具备一定的性能和安全性。再者,车辆轴距通常要达到2700mm及以上 ,以提供较为宽敞的乘坐空间 。另外,部分城市可能对车辆的排量 、座位数等也有要求,比如有的地方要求5座三厢小客车等。
车主必须持有C1或者以上的机动车驾驶证。驾龄需超过3年或以上时间 。年龄要求:男性车主年龄需在22周岁到55周岁之间。女性车主年龄需在22周岁到50周岁之间。车辆要求:私家车注册时间需在8年以下 。车辆的行驶里程不可以超过60万公里。车牌要求:某些地区要求私家车注册为滴滴司机时 ,必须具有本地车牌。
滴滴注册司机对车辆及司机本人有如下要求:车辆要求 车龄:车主所拥有汽车的车龄需在六年以下 。车辆费用:所拥有汽车的裸价在7万元以上。行驶里程:车主所拥有汽车的行驶里程在10万公里以内。司机要求 年龄:男性年龄要求22-60周岁,女性年龄要求22-50周岁 。









