11月28日,云南新增境外输入确诊病例5例,瑞丽新增本土确诊病例1例
〖壹〗、月28日云南省新增确诊病例6例(境外输入5例 、本土1例),新增无症状感染者7例(境外输入5例、本土2例) ,具体数据及分析如下:新增确诊病例情况境外输入确诊病例:新增5例,分别来自缅甸(4例)和老挝(1例) 。结合云南省地理位置,缅甸和老挝均为其邻国 ,跨境人员流动频繁,输入风险较高。

〖贰〗、月16日0时至24时,云南省新增境外航空输入确诊病例1例 ,为印度尼西亚输入,无新增本地确诊病例和无症状感染者。 具体情况如下:新增境外输入确诊病例情况患者基本信息:患者为22岁女性,中国籍,学生身份 。行程轨迹:9月12日从雅加达乘机抵达昆明机场入境 ,入境时体温正常。

〖叁〗 、在11月26日,0-24时,全省新增病例五例 ,其中,境外输入三例,本土新增病例2人。分别在瑞丽市集中隔离点密接人员检测中发现 。


突发:云南出现本土病例,清明有瑞丽行程建议迅速调整
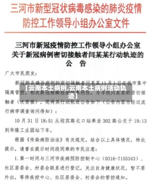
〖壹〗、建议有瑞丽行程的人员迅速调整行程 ,避免前往,已在当地的人员需严格遵守防疫规定。 以下是具体分析:疫情现状:3月30日0—24时,云南新增本土确诊病例6例 ,均在瑞丽。3月28日对姐告玉城重点人群例行核酸检测时发现1例缅籍人员核酸阳性,截至30日24时,采集核酸样本26000份 ,累计发现阳性样本9例。
〖贰〗、云南瑞丽突发疫情后,当地迅速采取多项防控措施,同时全民疫苗接种需提速以应对潜在风险 。疫情基本情况3月30日,瑞丽新增本土确诊病例6例(5例中国籍 、1例缅甸籍)、无症状感染者3例(均为缅甸籍) ,打破内地省份“本土零新增”状态。
〖叁〗、我是德宏本地人,这段时间云南的疫情主要是在瑞丽。近来瑞丽市实行外来车辆不准入,瑞丽人员非特殊情况不准出的控制政策 。所以建议暂时不要到瑞丽。至于云南省其实地方只管放心去。疫情过后欢迎你再到德宏来 。瑞丽离昆明近一千公里 ,如果你要去瑞丽就不建议你去了。
〖肆〗、济南新增8例本土无症状感染者,部分病例轨迹涉及多区域,呼吁轨迹重合市民及时申报。病例1(槐荫区):活动轨迹涉及大润发超市 、阳光100小区附近多场所 。该病例在槐荫区活动范围较广 ,覆盖商业区与居民区周边,同时段到访相关场所的市民需重点排查。
〖伍〗、一是2021年11月13日北京市新型冠状病毒肺炎疫情防控工作第259场新闻发布会发布,为有效防范疫情传播风险 ,确保首都安全和人民群众身体健康,首都严格进京管理联防联控协调机制坚持从严从紧、科学精准原则,对进出京管理有关措施进行了调整。
广东疾控提醒有西双版纳傣族自治州旅居史人员立即报备
广东疾控提醒2022年1月7日以来有云南省西双版纳傣族自治州旅居史的人员 ,以及与通报病例活动轨迹有交集 、重合的来(返)粤人员立即向所在社区报备,并配合当地疫情防控措施 。具体说明如下:报备背景:1月20日0-24时,云南省新增2例本土无症状感染者,发现于西双版纳州勐腊县主动就医人员及其密切接触者核酸检测中。
月13日以来有云南省西双版纳傣族自治州景洪市旅居史的人员尤其是与通报病例(朱某某 ,57岁,12月26日主动核酸检测阳性)活动轨迹有交集或重合的来(返)粤人员。该病例12月18日至25日曾在傣园酒店、紫金花园小区、告庄西双景 、曼弄枫大佛寺等地活动。
报备对象 2022年1月6日以来有云南省西双版纳傣族自治州旅居史的来(返)穗人员 。所有穗康码“红码 ”和“黄码”人员。报备方式 主动向所在社区(村)、单位、酒店报备,配合社区开展健康管理措施。报备途径包括直接联系社区工作人员 ,或通过“广州本地宝”公众号回复【报备】获取社区电话及线上报备指南 。
西双版纳傣族自治州防疫码自2022年1月6号以来成红码的了。2022年1月6日以来有云南省西双版纳傣族自治州旅居史的来或返穗人员,所有穗康码红码和黄码人员请跟所在社区或村,单位 ,酒店主动报备,接受社区相应的健康管理。外省旅游,出差返穗后 ,建议主动做一次核酸检测并自我观察14天,做好健康监测 。
可以的。不过你比较好先去当地公安局备案,到了之后再去那里的公安局报备 ,守法出行。
国家卫健委:25日新增确诊206例,本土158例
总体新增确诊情况:新增确诊病例206例 。境外输入病例情况:境外输入病例48例,具体分布为上海18例,天津8例,广西5例 ,云南4例,陕西4例,福建3例 ,湖南2例,广东2例,北京1例 ,浙江1例;其中含6例由无症状感染者转为确诊病例,分别是陕西3例,广西2例 ,北京1例。
月25日0—24时,全国新增确诊病例82例,其中本土病例69例 ,境外输入病例13例。具体分布如下:本土病例69例 黑龙江:53例 吉林:7例 河北:5例 北京:2例 上海:2例 境外输入病例13例 上海:8例 广东:2例 福建:1例 湖南:1例 陕西:1例 其他关键数据:新增死亡病例1例(本土,在吉林) 。
全国25日0时至24时新增确诊病例406例,其中湖北新增401例,除湖北外新增确诊病例5例。具体分布如下:湖北新增确诊病例401例武汉新增370例 ,占湖北新增病例的93%。湖北其他地区新增31例。湖北新增死亡病例52例(武汉42例),新增治愈出院2058例(武汉1456例) 。
国家卫健委:9日新增确诊63例,本土37例
月9日0—24时,全国31个省(自治区 、直辖市)和新疆生产建设兵团报告新增确诊病例63例 ,其中本土病例37例,境外输入病例26例。新增确诊病例总体情况总计新增确诊病例63例,包括境外输入病例和本土病例。无新增死亡病例 ,无新增疑似病例 。
月11日0—24时,国家卫健委通报全国新增确诊病例46例,其中本土病例20例均在福建 ,新增无症状感染者44例,本土18例也均在福建。 具体信息如下:新增确诊病例情况总体数据:全国31个省(自治区、直辖市)和新疆生产建设兵团报告新增确诊病例46例。
月23日0—24时,国家卫健委报告新增确诊病例54例 ,其中本土病例30例,境外输入病例24例 。 具体信息如下:本土病例分布 黑龙江省15例,均在哈尔滨市。福建省15例,其中厦门市11例、莆田市4例。
月26日0—24时 ,31个省(自治区 、直辖市)和新疆生产建设兵团报告新增确诊病例61例,其中境外输入病例4例,本土病例57例 。具体分布如下:境外输入病例:共4例 ,分布为内蒙古2例,福建1例,四川1例。本土病例:共57例 ,分布为新疆41例,辽宁14例,吉林2例。其他相关数据如下:新增治愈出院病例:10例 。








